Бесплатный справочник государственных стандартов по металлургии, горному делу и машиностроению

ГОСТ Р ИСО/ТС 10303-1287-2008 - Системы автоматизации производства и их интеграция. Представление данных об изделии и обмен этими данными. Часть 1287. Прикладные модули. Регистрация действий по прикладному протоколу ПП239

Карточка ГОСТ

действующий
Обозначение
ГОСТ Р ИСО/ТС 10303-1287-2008
Статус
действующий
Название рус.
Системы автоматизации производства и их интеграция. Представление данных об изделии и обмен этими данными. Часть 1287. Прикладные модули. Регистрация действий по прикладному протоколу ПП239
Название англ.
Industrial automation systems and integration. Product data representation and exchange. Part 1287. Application modules. AP239 activity recording
Дата актуализации текста
2010-01-19
Дата актуализации описания
2010-01-19
Дата введения в действие
2008-09-01
Область и условия применения
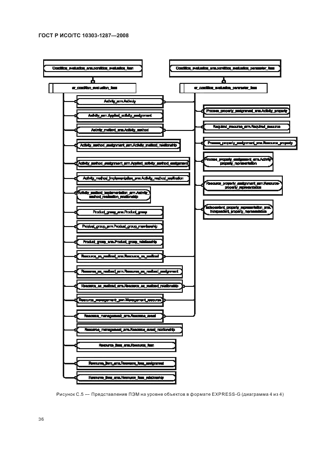
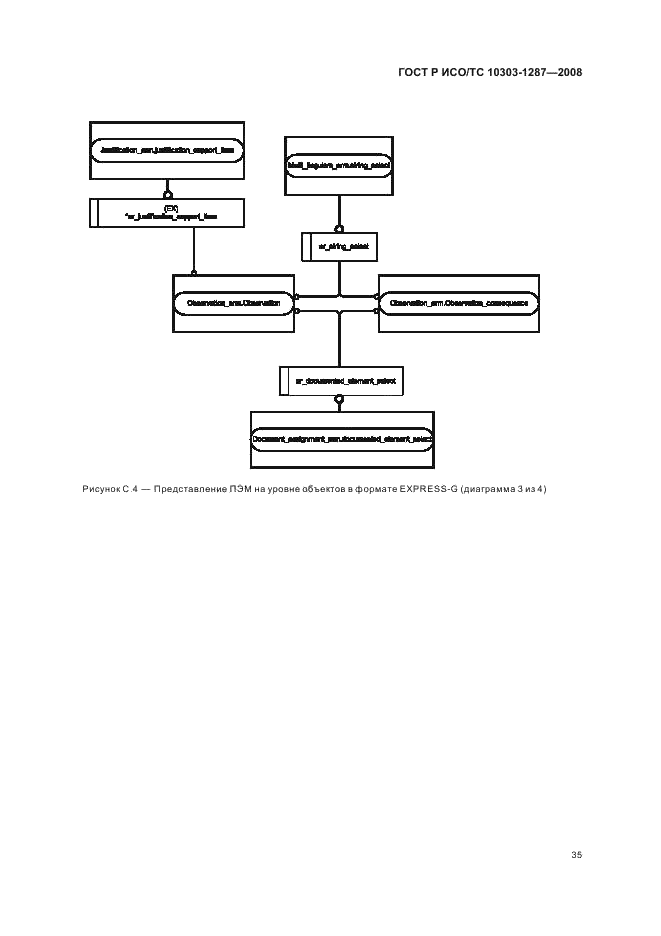
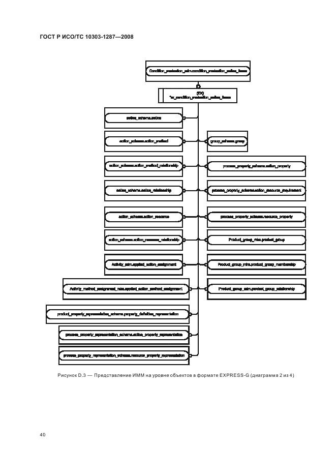
Настоящий стандарт определяет прикладной модуль для регистрации действий по ПП239. Требования настоящего стандарта распространяются: <br> - на регистрацию использования изделия; <br> - регистрацию действий по техническому обслуживанию изделия; <br> - регистрацию использования ресурсов при использовании изделия; <br> - регистрацию использования ресурсов при техническом обслуживании изделия; <br> - регистрацию результатов наблюдений над изделием или техническим решением по его поддержке; <br> - связь регистрации действия с нарядом на работу, заявкой на работу и определением работы, которые его инициировали. <br> Требования настоящего стандарта не распространяются на: <br> - на регистрацию состояния или конфигурации изделия; <br> - определение использования или технического обслуживания изделия

Скан документа

Страниц: 52

Разделы классификаторов

Изменения и приложения

Изменения

Нет зарегистрированных изменений.

    Приложения

    Приложения не найдены.